Logo

EISCAT Portal

You are not identified through EGI Check-in. LOGIN

12 February 2026, beata, uhfa

Level 3 EISCAT data for fyspar_id: 019c4f25-c000-7547-92d2-dac2b45c4749


You are not logged-in. You do not have access to the download.

Comments to the analysis:

2026-02-12_beata_00_60@42m:
----------------------
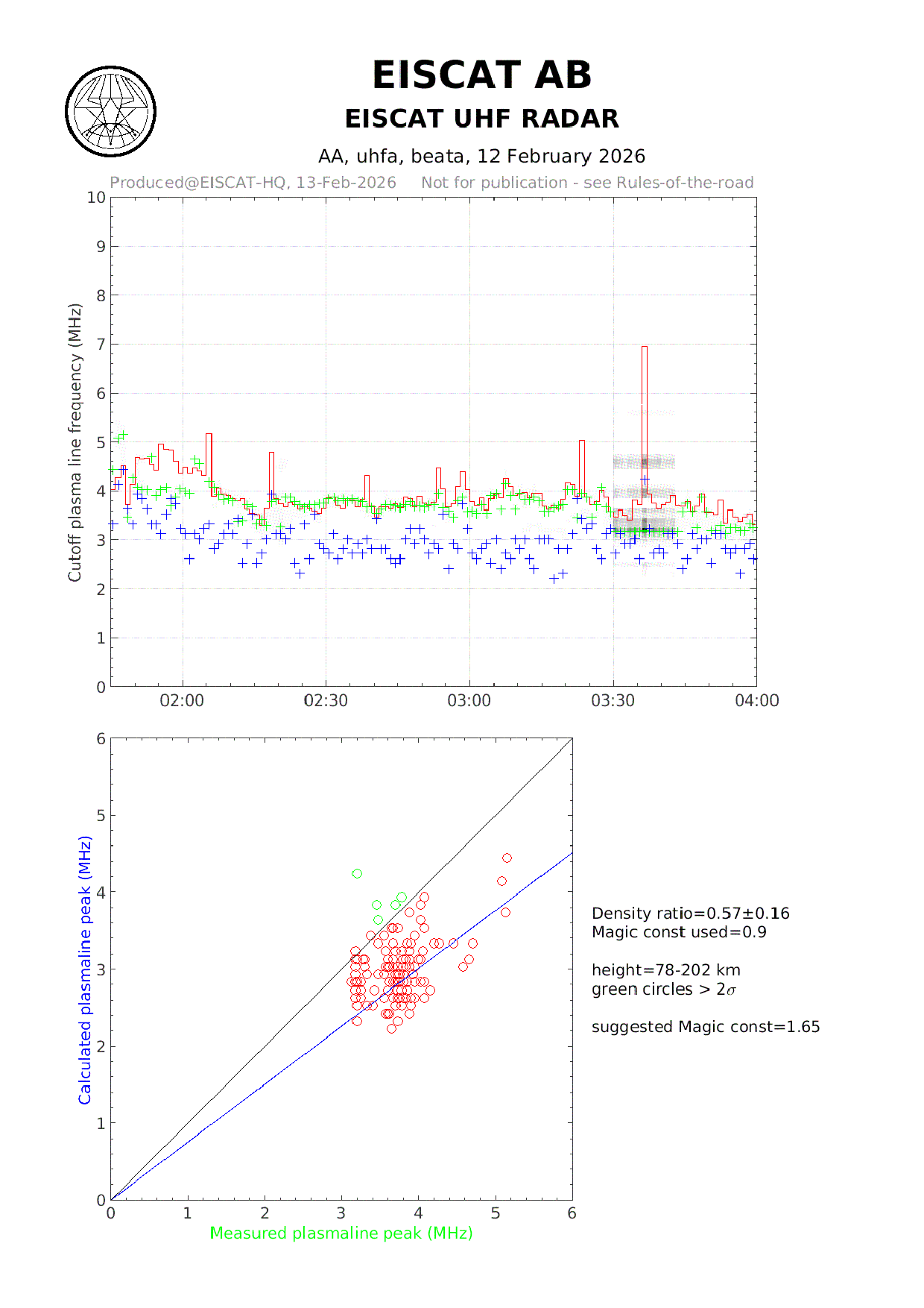
Note: The Magic Constant in the analysis was set to 0.9 for this experiment.

1/7 2/7 3/7 4/7 5/7 6/7 7/7